2020是极不平凡的一年,各行各业都遭到了疫情的冲击。至今为止,疫情对全世界的影响依旧没有结束。生活不易,继续前行。
今天周五,上海这个冬天有点冷,趁着晚上下班时间,把自己2020年终总结写写。也翻开看了看2019年立下的的Flag。嗯,和罗老师一样,我也是暗自,遍地都是我的Flag,哈哈。不管如何,想想过去,展望一下未来,毕竟“要是没要当初的Flag,还不一定能走到今天的”。
完成了一件重要的事情:经过半年多的努力,顺利完成毕业设计,拿到毕业证书。也算是给自己17年的校园生涯的画了一个圆满的句号吧。下面是一个毕业设计导出的WebGL版,能不能看到随缘吧,毕竟WebGL的尿性实在不敢恭维。
学习
从17年开始在CSDN写技术博客,后来转到自己的个人网站,尽管能力有限,内容也一般,但还是一路坚持了下来。把这里作为自己的一个随时可以查看的笔记本,方便自己也方便有需要的人。今年一年里发布出来的有15篇吧。

还留有20多篇没写完整,没有发表出来。嗯,找个借口吧:没时间。

LeetCode刷题似乎好久就没碰过了…不看了
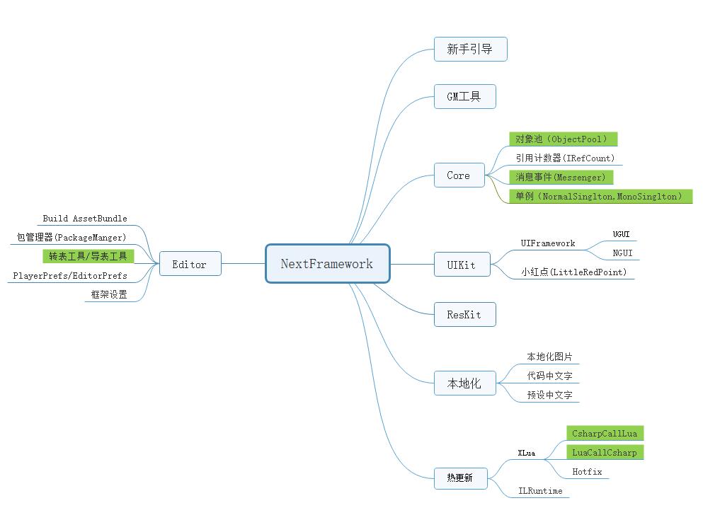
在上家工作实习时是我第一次用框架写东西,用了之后发现就回不去了,真是太好用了,也抽了一部分时间去阅读别人的框架,越看别人写的代码越觉得好,想了解透彻,然后搭建一套自己的开发框架。也看了很多别人的框架设计。一边查资料,一边自己写,从刚开始的UI框架,到音频管理模块,到转表工具,热更模块,设计模式..等等。边学边做。遇到问题就百度,百度不行就google,总之办法总比困难多。坚持学习,才能成为合格的”打工人(干饭人)”
google终于通过了我的Adsense申请。实现了个人网站的一丢丢变现,不过100刀才能提现,不知道到猴年马月了(蚊子再小也是肉)。只当鼓励自己坚持写原创文章了。


恋爱生活
有吵闹,有生气,也有美好,未来可期。
工作
下半年终于下定决心从上家公司离职了,不能安于现状。通过学长内推进入了自己比较满意的公司,在这感谢内推我的学长。来新公司后任务比上家多了很多,开发语言也从CSharp换成了Lua,明显感到效率降低许多,不喜欢写lua,debug全靠打log,没办法只怪IL不争气,热更还是lua一家独大。(好吧,还是自己太菜)。不过写的多了,发现其实也还可以接受。(发个小牢骚)
2021始
新年的第一个愿望:愿疫情早点过去,世界摆脱苦难。
健康
- 每周两次户外跑步或者健身房健身,身体才重要。
- 吃胖点,吃胖点,目标120斤。
自我实现
- 发出来20篇自己写的并觉得还不错的文章。
- 以技术为主,坚持学习,继续完善NextFramework。
- 有时间的话还要继续刷题。(刷不刷不知道,Flag一定要有)
告诫自己
我很笨,但我希望能通过我的双手,通过我的努力让我的未来变得好一点点,让我的家庭变得更好一点点。